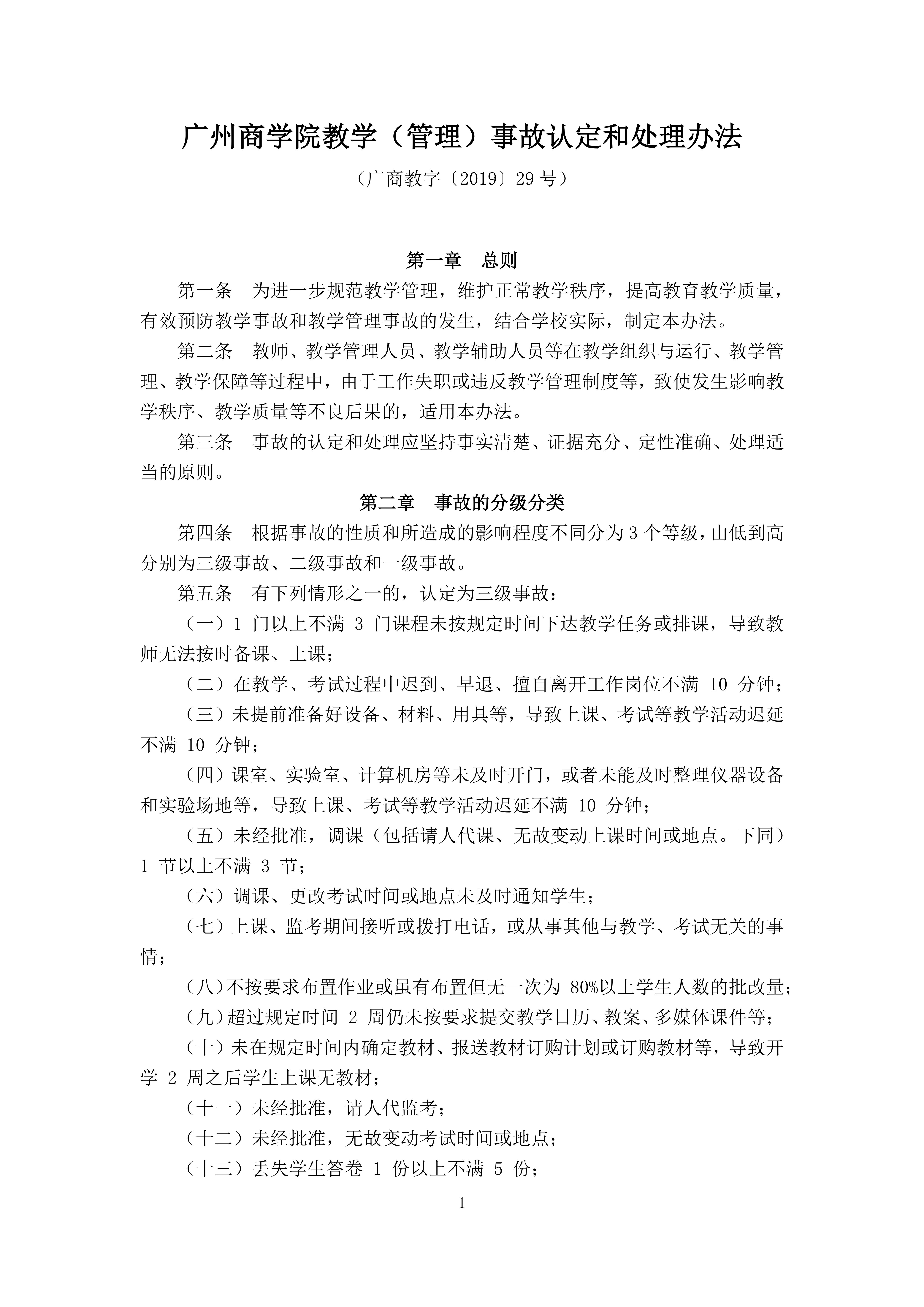
yl8cc永利 - yl8cc永利线路检测中心
首页
学院概况
学院简介
学院领导
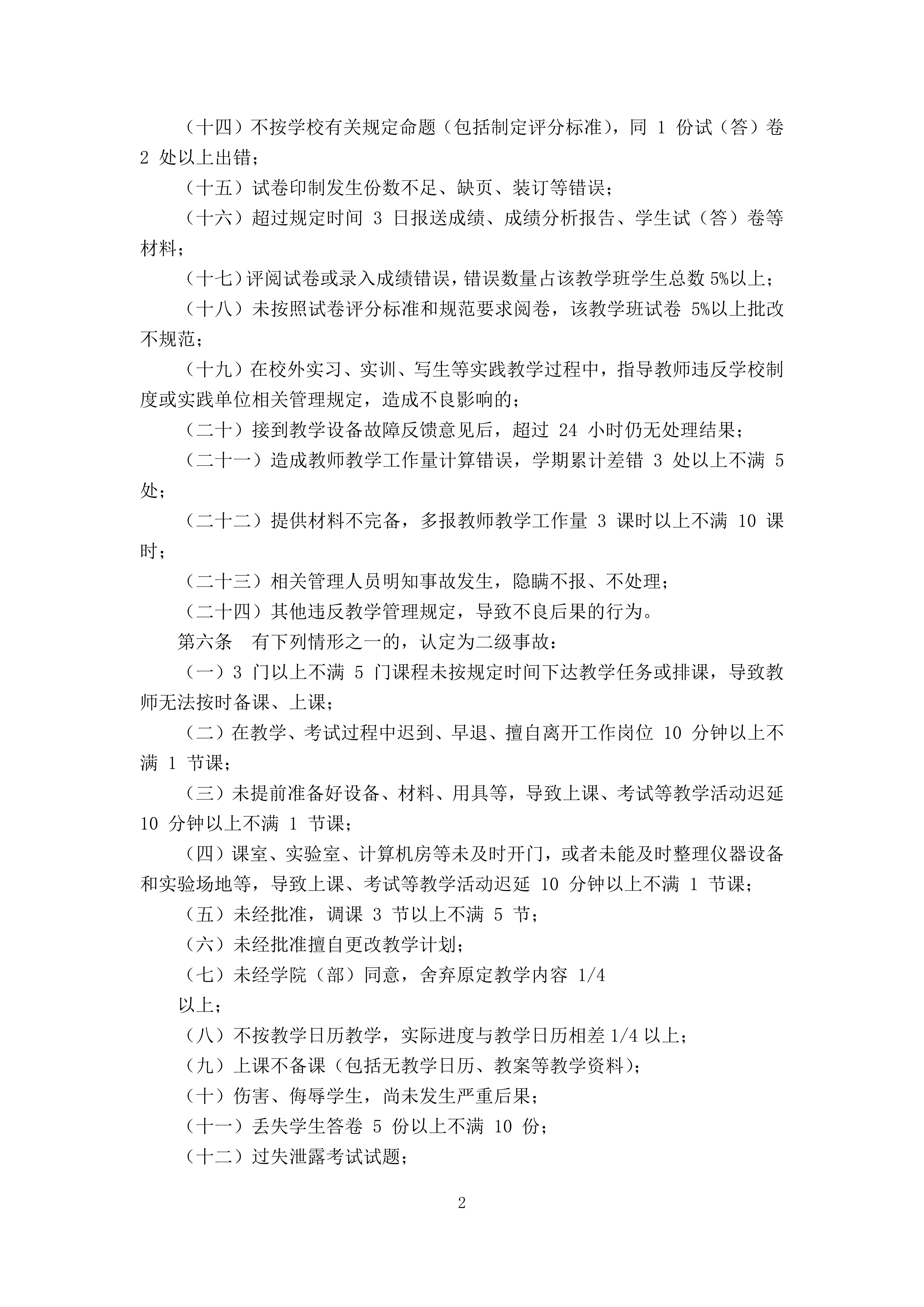
师资队伍
专业负责人
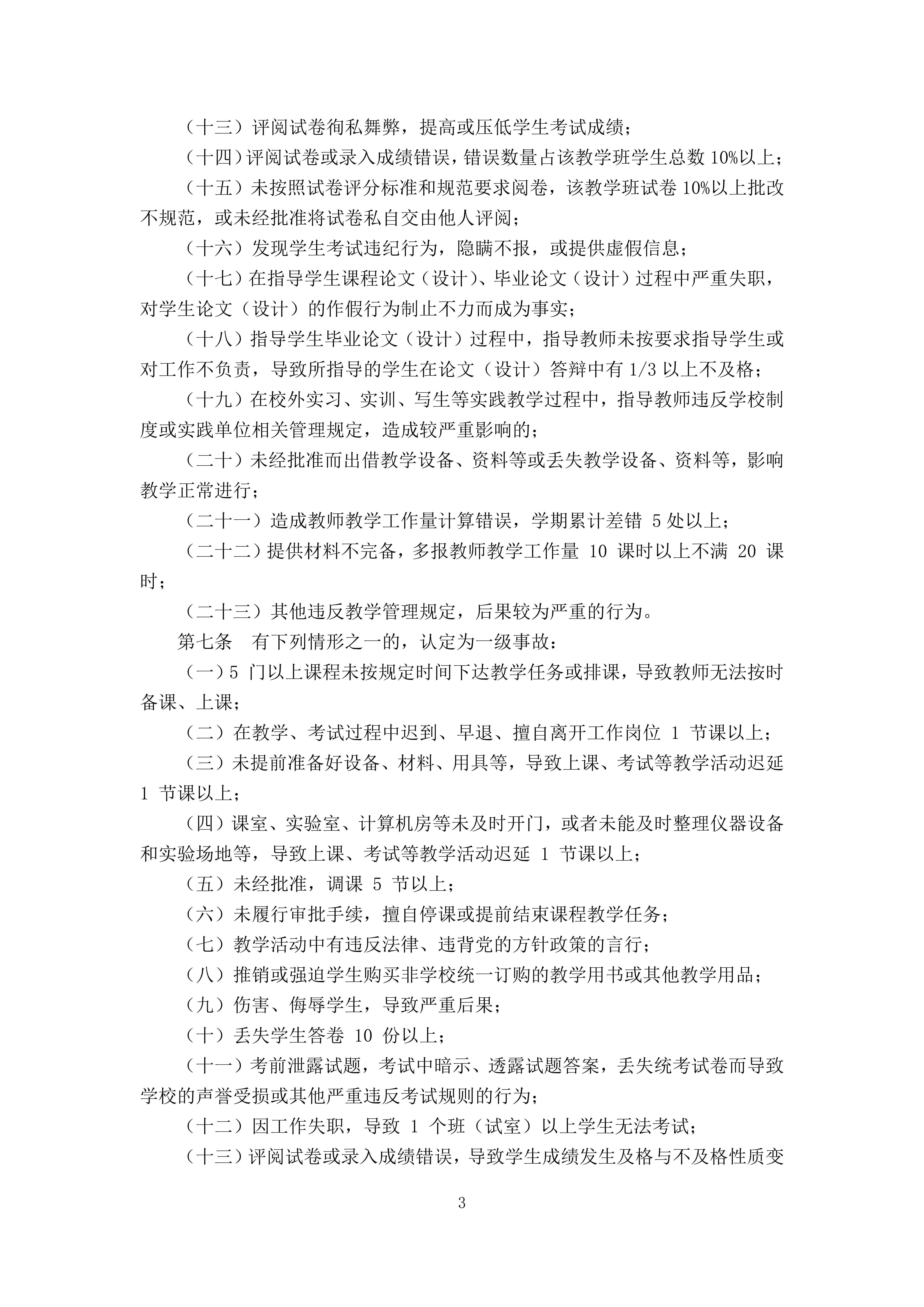
专业师资
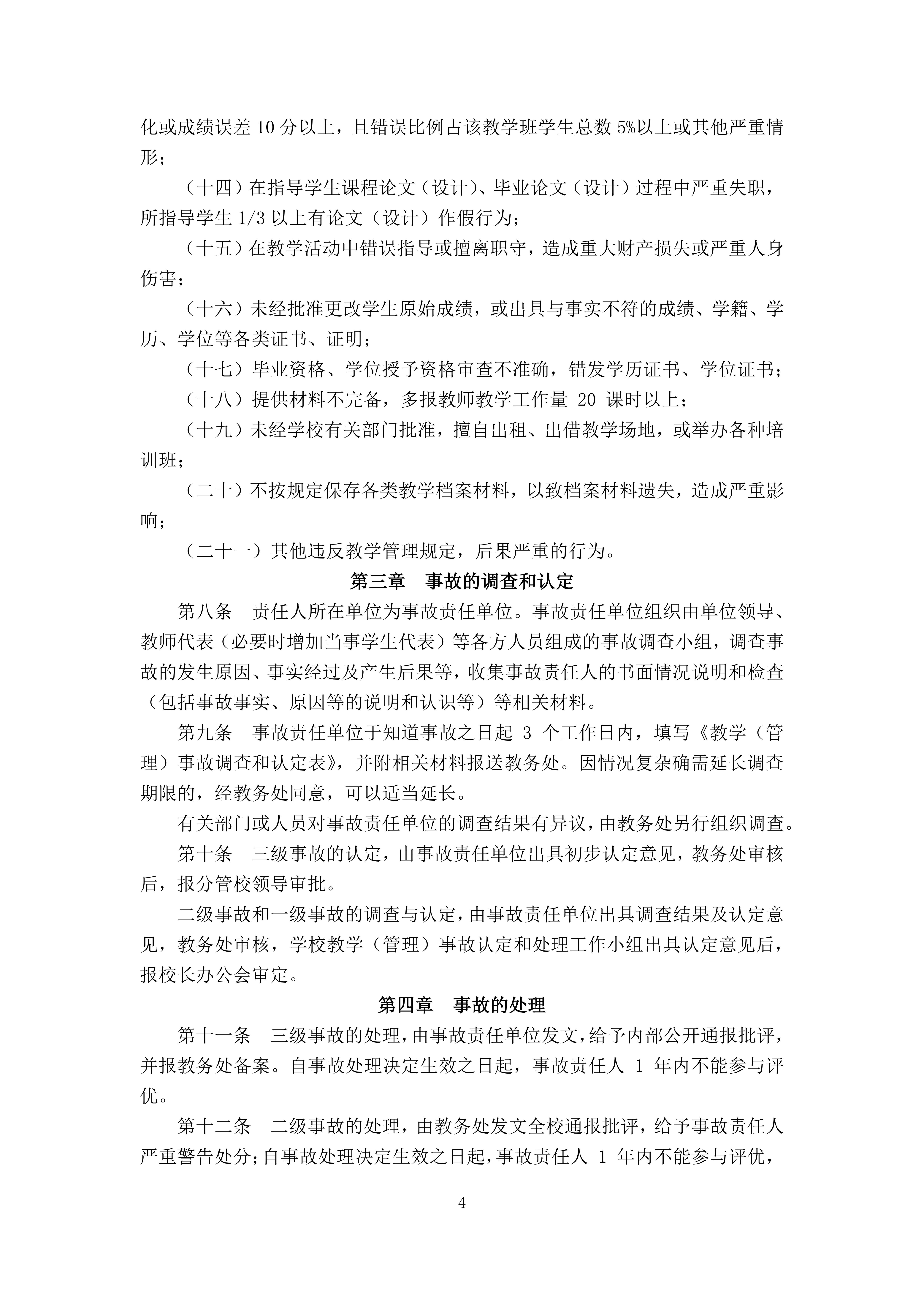
专业介绍
教学科研
教学动态
教学制度
科研机构
实践教学
实践动态
实习基地
实验实训
专业赛事
招生就业
就业
生态企业人才平台
招生
yl8cc永利线路检测中心
党建风采
专题活动
工会活动
学生工作
团委
学生会
校友之窗
校友风采
就业典型
校友资讯
网站群
在线投稿
学校主页
首页
学院概况
学院简介
学院领导
师资队伍
专业负责人
专业师资
专业介绍
教学科研
教学动态
教学制度
科研机构
实践教学
实践动态
实习基地
实验实训
专业赛事
招生就业
就业
生态企业人才平台
招生
yl8cc永利线路检测中心
党建风采
专题活动
工会活动
学生工作
团委
学生会
校友之窗
校友风采
就业典型
校友资讯
您所在的位置:
首页
-
教学科研
-
教学制度
教学制度
yl8cc永利线路检测中心教学(管理)事故认定和处理办法(广商教字〔2019〕29号)
日期:2023-05-30
|
点击量: